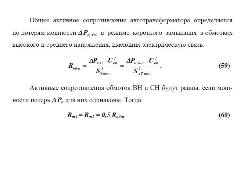
Активное сопротивление трансформатора формула