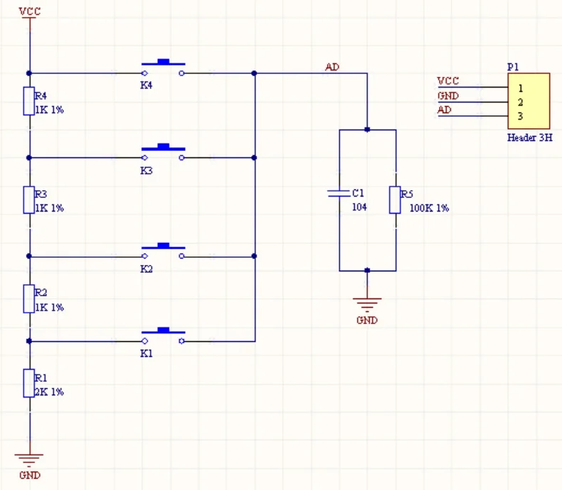
Ad key