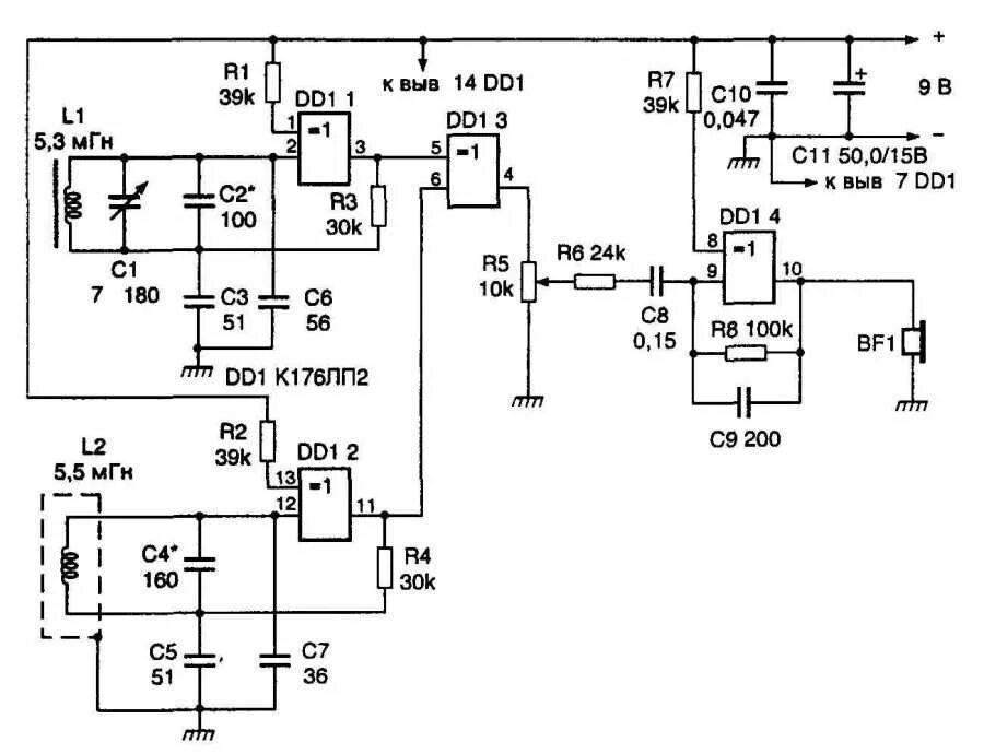
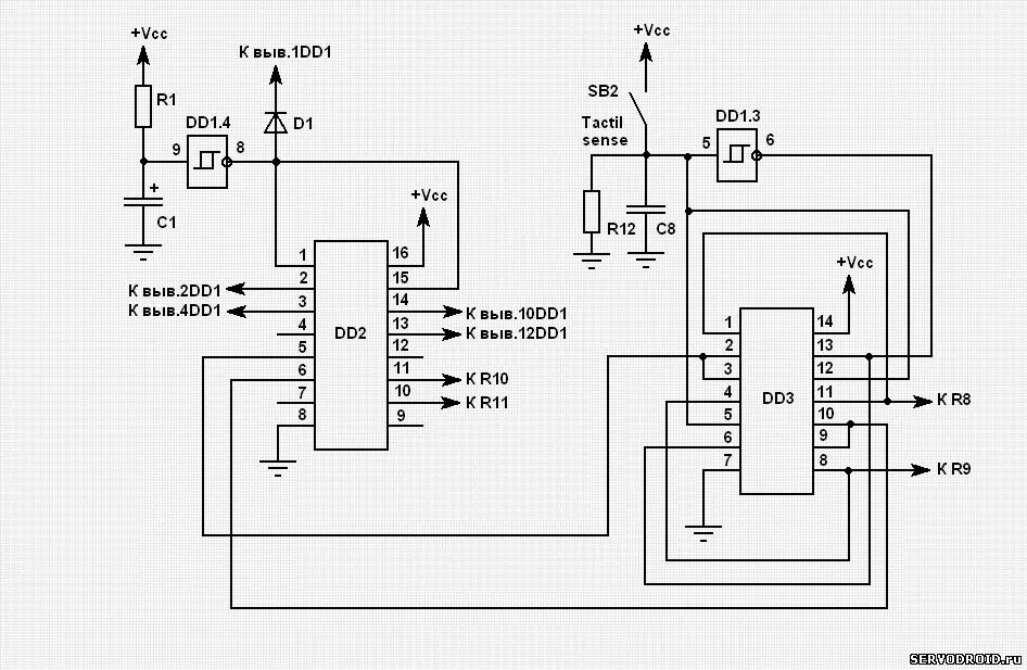
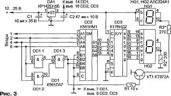
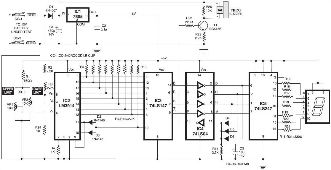
Ad dd1