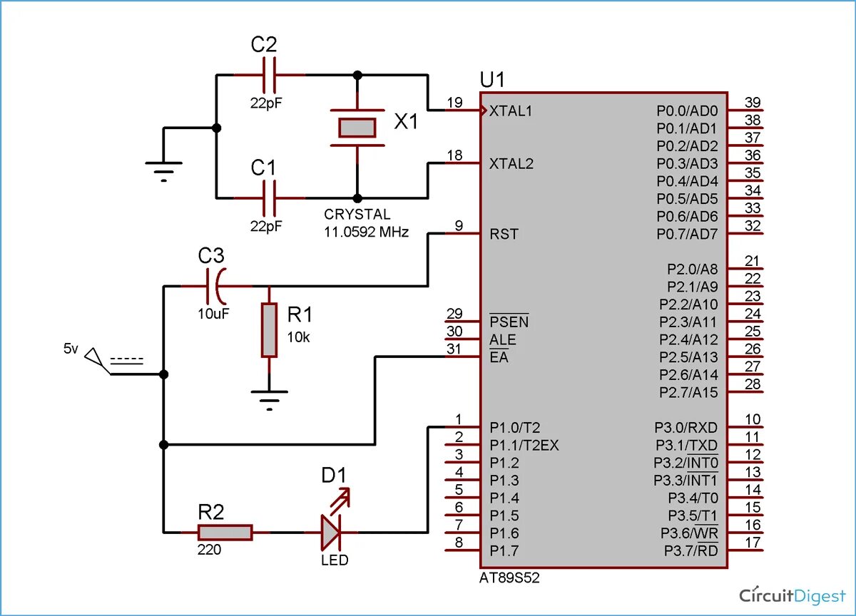
8051 микроконтроллер