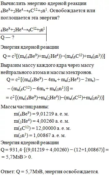
12 6 c 1 1 h